Theophysics Media

Visual framework unifying physics, consciousness, and theology
371 images | By David Lowe | Built 2026-02-09 14:17

Charts (2)

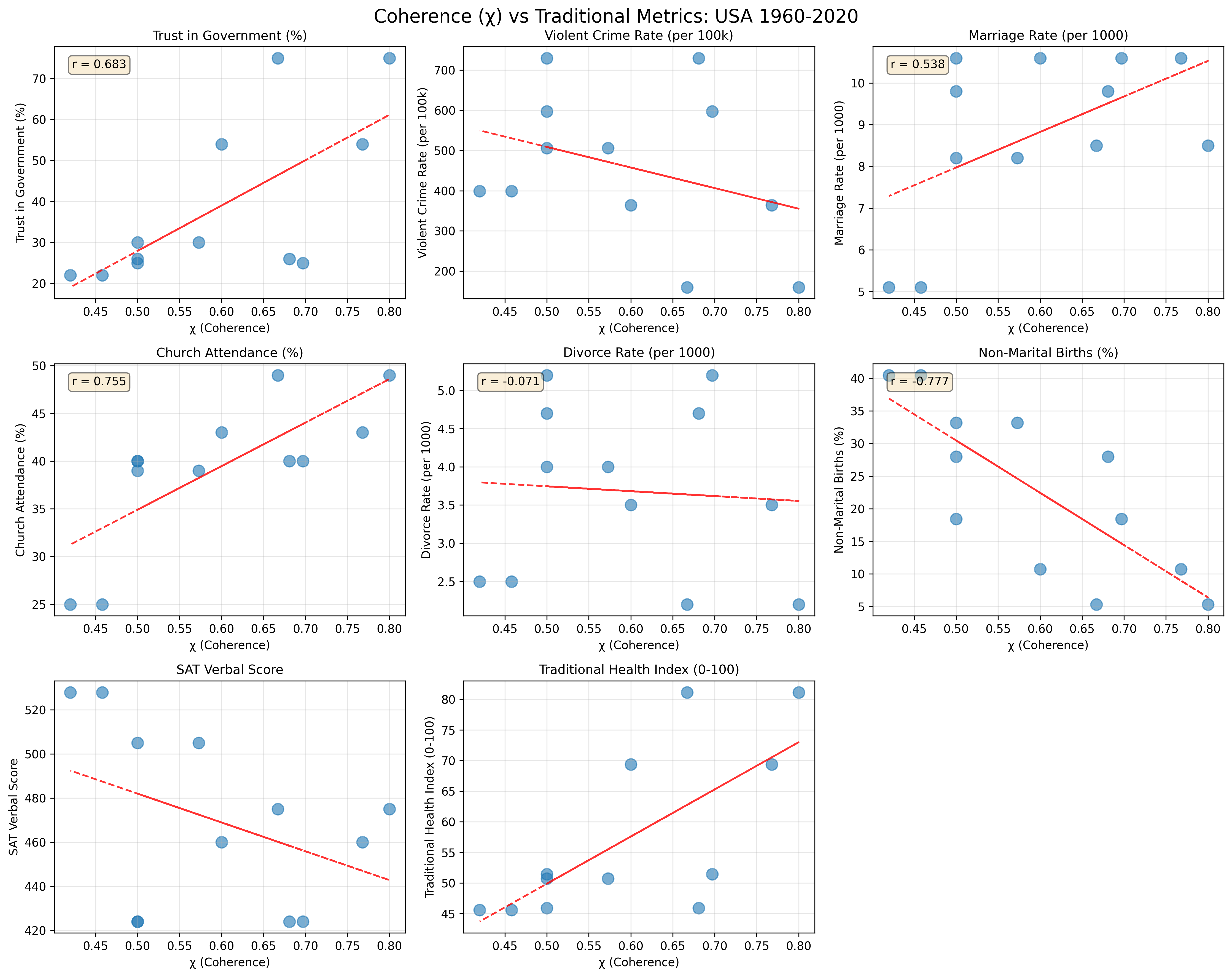
Data analysis chart: correlation plots — Theophysics framework by David Lowe
correlation plots
Data analysis chart: time series comparison — Theophysics framework by David Lowe
time series comparison

Diagrams (79)

Scientific diagram: gr vs qm one field two l — Theophysics framework by David Lowe
gr vs qm one field two l
Scientific diagram: M Axiom Sustainable Good DIAG — Theophysics framework by David Lowe
M Axiom Sustainable Good DIAG
Scientific diagram: M Index Master Equation EQTN — Theophysics framework by David Lowe
M Index Master Equation EQTN
Scientific diagram: M Master Equation 3D 3DRN — Theophysics framework by David Lowe
M Master Equation 3D 3DRN
Scientific diagram: M Time Dilation Equation EQTN — Theophysics framework by David Lowe
M Time Dilation Equation EQTN
Scientific diagram: P 01 Logos Field Index FILD — Theophysics framework by David Lowe
P 01 Logos Field Index FILD
Scientific diagram: P 06 Entropy Triad DIAG — Theophysics framework by David Lowe
P 06 Entropy Triad DIAG
Scientific diagram: P C03 P03 Holographic Principle NETW — Theophysics framework by David Lowe
P C03 P03 Holographic Principle NETW
Scientific diagram: P C03 P04 Light Cone Truth Speed DIAG — Theophysics framework by David Lowe
P C03 P04 Light Cone Truth Speed DIAG
Scientific diagram: P C03 P04 No Cloning DIAG — Theophysics framework by David Lowe
P C03 P04 No Cloning DIAG
Scientific diagram: P Consciousness Information Link DIAG — Theophysics framework by David Lowe
P Consciousness Information Link DIAG
Scientific diagram: P Consciousness Threshold DIAG — Theophysics framework by David Lowe
P Consciousness Threshold DIAG
Scientific diagram: P Decoherence Vs Witness F COMP — Theophysics framework by David Lowe
P Decoherence Vs Witness F COMP
Scientific diagram: P Eight Boundary Condition DIAG — Theophysics framework by David Lowe
P Eight Boundary Condition DIAG
Scientific diagram: P Entropy Vs Useful Inform COMP — Theophysics framework by David Lowe
P Entropy Vs Useful Inform COMP
Scientific diagram: P Gr Vs Qm One Field Two L FILD — Theophysics framework by David Lowe
P Gr Vs Qm One Field Two L FILD
Scientific diagram: P Information Truth 3D 3DRN — Theophysics framework by David Lowe
P Information Truth 3D 3DRN
Scientific diagram: P Kolmogorov Complexity Ca (1) DIAG — Theophysics framework by David Lowe
P Kolmogorov Complexity Ca (1) DIAG
Scientific diagram: P Kolmogorov Complexity Ca DIAG — Theophysics framework by David Lowe
P Kolmogorov Complexity Ca DIAG
Scientific diagram: P Kolmogorov Complexity Li DIAG — Theophysics framework by David Lowe
P Kolmogorov Complexity Li DIAG
Scientific diagram: P LGS PC01 Great Schism 01 17 DIAG — Theophysics framework by David Lowe
P LGS PC01 Great Schism 01 17 DIAG
Scientific diagram: P LGS PC01 Information Substrate 03 17 DIAG — Theophysics framework by David Lowe
P LGS PC01 Information Substrate 03 17 DIAG
Scientific diagram: P LGS PC01 Wave Collapse Mechanism 11 17 WAVE — Theophysics framework by David Lowe
P LGS PC01 Wave Collapse Mechanism 11 17 WAVE
Scientific diagram: P Quantum Collapse Funnel DIAG — Theophysics framework by David Lowe
P Quantum Collapse Funnel DIAG
Scientific diagram: P Uncertainty Freewill 3D 3DRN — Theophysics framework by David Lowe
P Uncertainty Freewill 3D 3DRN
Scientific diagram: physics to theology the — Theophysics framework by David Lowe
physics to theology the
Scientific diagram: PS Theophysics Website Main MOCK — Theophysics framework by David Lowe
PS Theophysics Website Main MOCK
Scientific diagram: S 00 Launch All Websites MOCK — Theophysics framework by David Lowe
S 00 Launch All Websites MOCK
Scientific diagram: S 01 Logos Papers DIAG — Theophysics framework by David Lowe
S 01 Logos Papers DIAG
Scientific diagram: S 03 Good Vs Evil COMP — Theophysics framework by David Lowe
S 03 Good Vs Evil COMP
Scientific diagram: S 04 Shannon Symmetry DIAG — Theophysics framework by David Lowe
S 04 Shannon Symmetry DIAG
Scientific diagram: S 05 Testable Predictions V2 DIAG — Theophysics framework by David Lowe
S 05 Testable Predictions V2 DIAG
Scientific diagram: S 05 Testable Predictions V3 DIAG — Theophysics framework by David Lowe
S 05 Testable Predictions V3 DIAG
Scientific diagram: S 13 Papers Overview DIAG — Theophysics framework by David Lowe
S 13 Papers Overview DIAG
Scientific diagram: S 13 Papers Phenomenal DIAG — Theophysics framework by David Lowe
S 13 Papers Phenomenal DIAG
Scientific diagram: S 16 Final Question DIAG — Theophysics framework by David Lowe
S 16 Final Question DIAG
Scientific diagram: S 20 13 Papers DIAG — Theophysics framework by David Lowe
S 20 13 Papers DIAG
Scientific diagram: S 50 Ride Or Die DIAG — Theophysics framework by David Lowe
S 50 Ride Or Die DIAG
Scientific diagram: S Abortion DIAG — Theophysics framework by David Lowe
S Abortion DIAG
Scientific diagram: S Addictions DIAG — Theophysics framework by David Lowe
S Addictions DIAG
Scientific diagram: S Admin V2 DIAG — Theophysics framework by David Lowe
S Admin V2 DIAG
Scientific diagram: S Answerers DIAG — Theophysics framework by David Lowe
S Answerers DIAG
Scientific diagram: S Biblical Story DIAG — Theophysics framework by David Lowe
S Biblical Story DIAG
Scientific diagram: S Big Brother DIAG — Theophysics framework by David Lowe
S Big Brother DIAG
Scientific diagram: S Blog Post DIAG — Theophysics framework by David Lowe
S Blog Post DIAG
Scientific diagram: S Breadcrumbs DIAG — Theophysics framework by David Lowe
S Breadcrumbs DIAG
Scientific diagram: S Chi Information Flow FLOW — Theophysics framework by David Lowe
S Chi Information Flow FLOW
Scientific diagram: S Church DIAG — Theophysics framework by David Lowe
S Church DIAG
Scientific diagram: S Converter DIAG — Theophysics framework by David Lowe
S Converter DIAG
Scientific diagram: S Cookies DIAG — Theophysics framework by David Lowe
S Cookies DIAG
Scientific diagram: S Cults DIAG — Theophysics framework by David Lowe
S Cults DIAG
Scientific diagram: S Death DIAG — Theophysics framework by David Lowe
S Death DIAG
Scientific diagram: S Decoder DIAG — Theophysics framework by David Lowe
S Decoder DIAG
Scientific diagram: S Devil Demons DIAG — Theophysics framework by David Lowe
S Devil Demons DIAG
Scientific diagram: S Discipleship DIAG — Theophysics framework by David Lowe
S Discipleship DIAG
Scientific diagram: S End Times DIAG — Theophysics framework by David Lowe
S End Times DIAG
Scientific diagram: S Engines DIAG — Theophysics framework by David Lowe
S Engines DIAG
Scientific diagram: S Eternal Rewards DIAG — Theophysics framework by David Lowe
S Eternal Rewards DIAG
Scientific diagram: S Evolution DIAG — Theophysics framework by David Lowe
S Evolution DIAG
Scientific diagram: S Experimental DIAG — Theophysics framework by David Lowe
S Experimental DIAG
Scientific diagram: S Falsifiable DIAG — Theophysics framework by David Lowe
S Falsifiable DIAG
Scientific diagram: S Framework Core V3 DIAG — Theophysics framework by David Lowe
S Framework Core V3 DIAG
Scientific diagram: S Gf Series DIAG — Theophysics framework by David Lowe
S Gf Series DIAG
Scientific diagram: S Golden Thread Canon DIAG — Theophysics framework by David Lowe
S Golden Thread Canon DIAG
Scientific diagram: S Good Vs Evil Website COMP — Theophysics framework by David Lowe
S Good Vs Evil Website COMP
Scientific diagram: S Great Filter Gauntlet DIAG — Theophysics framework by David Lowe
S Great Filter Gauntlet DIAG
Scientific diagram: S Holidays DIAG — Theophysics framework by David Lowe
S Holidays DIAG
Scientific diagram: S Hs Series DIAG — Theophysics framework by David Lowe
S Hs Series DIAG
Scientific diagram: S Images DIAG — Theophysics framework by David Lowe
S Images DIAG
Scientific diagram: S Index DIAG — Theophysics framework by David Lowe
S Index DIAG
Scientific diagram: S Master Eq Master Outline 1 Rx2uqtwh DIAG — Theophysics framework by David Lowe
S Master Eq Master Outline 1 Rx2uqtwh DIAG
Scientific diagram: S P10 01 Untitled DIAG — Theophysics framework by David Lowe
S P10 01 Untitled DIAG
Scientific diagram: S P11 01 Untitled DIAG — Theophysics framework by David Lowe
S P11 01 Untitled DIAG
Scientific diagram: S Prompt Gui MOCK — Theophysics framework by David Lowe
S Prompt Gui MOCK
Scientific diagram: S Prophecy Backend Check DIAG — Theophysics framework by David Lowe
S Prophecy Backend Check DIAG
Scientific diagram: S Threshold Dynamics Socie DIAG — Theophysics framework by David Lowe
S Threshold Dynamics Socie DIAG
Scientific diagram: shared reality convergen — Theophysics framework by David Lowe
shared reality convergen
Scientific diagram: System image0000001 — Theophysics framework by David Lowe
System image0000001
Scientific diagram: universe compression kun — Theophysics framework by David Lowe
universe compression kun

Equations (193)

Mathematical equation diagram: 04 Logos Tripartite Principle — Theophysics framework by David Lowe
04 Logos Tripartite Principle
Mathematical equation diagram: 05 Adversarial Field Axiom — Theophysics framework by David Lowe
05 Adversarial Field Axiom
Mathematical equation diagram: 06 Negentropic Purpose Axiom — Theophysics framework by David Lowe
06 Negentropic Purpose Axiom
Mathematical equation diagram: 07 Opposing Path Efficiency — Theophysics framework by David Lowe
07 Opposing Path Efficiency
Mathematical equation diagram: 08 Advanced Foundational Principles — Theophysics framework by David Lowe
08 Advanced Foundational Principles
Mathematical equation diagram: annotation result — Theophysics framework by David Lowe
annotation result
Mathematical equation diagram: annotation usage flow — Theophysics framework by David Lowe
annotation usage flow
Mathematical equation diagram: binding energy visualization — Theophysics framework by David Lowe
binding energy visualization
Mathematical equation diagram: boy canyon illustration — Theophysics framework by David Lowe
boy canyon illustration
Mathematical equation diagram: CH01 curvature coherence equation 01 — Theophysics framework by David Lowe
CH01 curvature coherence equation 01
Mathematical equation diagram: CH01 escape velocity sin wells 03 — Theophysics framework by David Lowe
CH01 escape velocity sin wells 03
Mathematical equation diagram: CH01 geodesics moral landscape 04 — Theophysics framework by David Lowe
CH01 geodesics moral landscape 04
Mathematical equation diagram: CH01 grace field receptivity 02 — Theophysics framework by David Lowe
CH01 grace field receptivity 02
Mathematical equation diagram: CH01 gravitational lensing truth 05 — Theophysics framework by David Lowe
CH01 gravitational lensing truth 05
Mathematical equation diagram: chaotic dynamics visualization — Theophysics framework by David Lowe
chaotic dynamics visualization
Mathematical equation diagram: chart (1) — Theophysics framework by David Lowe
chart (1)
Mathematical equation diagram: christ equation visualization — Theophysics framework by David Lowe
christ equation visualization
Mathematical equation diagram: christ observer effect — Theophysics framework by David Lowe
christ observer effect
Mathematical equation diagram: christ trinity tensor — Theophysics framework by David Lowe
christ trinity tensor
Mathematical equation diagram: christ unification principle — Theophysics framework by David Lowe
christ unification principle
Mathematical equation diagram: consciousness as field — Theophysics framework by David Lowe
consciousness as field
Mathematical equation diagram: consciousness gravity comparison — Theophysics framework by David Lowe
consciousness gravity comparison
Mathematical equation diagram: consciousness gravity diagram — Theophysics framework by David Lowe
consciousness gravity diagram
Mathematical equation diagram: consciousness light spectrum — Theophysics framework by David Lowe
consciousness light spectrum
Mathematical equation diagram: cross entropy absorption — Theophysics framework by David Lowe
cross entropy absorption
Mathematical equation diagram: darker physics theology parallels — Theophysics framework by David Lowe
darker physics theology parallels
Mathematical equation diagram: divine mystery — Theophysics framework by David Lowe
divine mystery
Mathematical equation diagram: electromagnetic spectrum truth — Theophysics framework by David Lowe
electromagnetic spectrum truth
Mathematical equation diagram: electromagnetic truth dark — Theophysics framework by David Lowe
electromagnetic truth dark
Mathematical equation diagram: entanglement diagram — Theophysics framework by David Lowe
entanglement diagram
Mathematical equation diagram: entropy decay image — Theophysics framework by David Lowe
entropy decay image
Mathematical equation diagram: entropy grace model — Theophysics framework by David Lowe
entropy grace model
Mathematical equation diagram: entropy term — Theophysics framework by David Lowe
entropy term
Mathematical equation diagram: exchange connection model — Theophysics framework by David Lowe
exchange connection model
Mathematical equation diagram: faith network — Theophysics framework by David Lowe
faith network
Mathematical equation diagram: faith response — Theophysics framework by David Lowe
faith response
Mathematical equation diagram: godelian incompleteness visualization — Theophysics framework by David Lowe
godelian incompleteness visualization
Mathematical equation diagram: grace entropy field — Theophysics framework by David Lowe
grace entropy field
Mathematical equation diagram: grace function visualization — Theophysics framework by David Lowe
grace function visualization
Mathematical equation diagram: grace function — Theophysics framework by David Lowe
grace function
Mathematical equation diagram: grace negentropy — Theophysics framework by David Lowe
grace negentropy
Mathematical equation diagram: gravitational spiritual dynamics — Theophysics framework by David Lowe
gravitational spiritual dynamics
Mathematical equation diagram: gravitational spiritual mapping — Theophysics framework by David Lowe
gravitational spiritual mapping
Mathematical equation diagram: gravity consciousness svg — Theophysics framework by David Lowe
gravity consciousness svg
Mathematical equation diagram: gravity sin parallel — Theophysics framework by David Lowe
gravity sin parallel
Mathematical equation diagram: gravity sin visual 1 — Theophysics framework by David Lowe
gravity sin visual 1
Mathematical equation diagram: gravity sin visual 2 — Theophysics framework by David Lowe
gravity sin visual 2
Mathematical equation diagram: hypothesis validation model — Theophysics framework by David Lowe
hypothesis validation model
Mathematical equation diagram: improved physics theology parallels — Theophysics framework by David Lowe
improved physics theology parallels
Mathematical equation diagram: info theory visual — Theophysics framework by David Lowe
info theory visual
Mathematical equation diagram: interconnected spiritual networks — Theophysics framework by David Lowe
interconnected spiritual networks
Mathematical equation diagram: invisible thread illustration — Theophysics framework by David Lowe
invisible thread illustration
Mathematical equation diagram: karma function — Theophysics framework by David Lowe
karma function
Mathematical equation diagram: Law 1 Gravity Grace — Theophysics framework by David Lowe
Law 1 Gravity Grace
Mathematical equation diagram: Law 1 — Theophysics framework by David Lowe
Law 1
Mathematical equation diagram: Law 2 Quantum  Faith Collapse — Theophysics framework by David Lowe
Law 2 Quantum  Faith Collapse
Mathematical equation diagram: Law 3 Thermodynamics  Sin — Theophysics framework by David Lowe
Law 3 Thermodynamics  Sin
Mathematical equation diagram: Law 4 Information  Truth Logos — Theophysics framework by David Lowe
Law 4 Information  Truth Logos
Mathematical equation diagram: LAW 01 curvature coherence 3d — Theophysics framework by David Lowe
LAW 01 curvature coherence 3d
Mathematical equation diagram: LAW 02 confinement potential 3d — Theophysics framework by David Lowe
LAW 02 confinement potential 3d
Mathematical equation diagram: LAW 03 shannon information 3d — Theophysics framework by David Lowe
LAW 03 shannon information 3d
Mathematical equation diagram: LAW 04 grace entropy engine 3d — Theophysics framework by David Lowe
LAW 04 grace entropy engine 3d
Mathematical equation diagram: LAW 05 observer coupling 3d — Theophysics framework by David Lowe
LAW 05 observer coupling 3d
Mathematical equation diagram: LAW 07 tensor product incarnation 3d — Theophysics framework by David Lowe
LAW 07 tensor product incarnation 3d
Mathematical equation diagram: LAW 08 time dilation eternal now 3d — Theophysics framework by David Lowe
LAW 08 time dilation eternal now 3d
Mathematical equation diagram: LAW 09 relational conservation 3d — Theophysics framework by David Lowe
LAW 09 relational conservation 3d
Mathematical equation diagram: LAW 10 chi field contour 3d — Theophysics framework by David Lowe
LAW 10 chi field contour 3d
Mathematical equation diagram: LAW 10 chi field cosmic 3d — Theophysics framework by David Lowe
LAW 10 chi field cosmic 3d
Mathematical equation diagram: light darkness image — Theophysics framework by David Lowe
light darkness image
Mathematical equation diagram: light darkness truth — Theophysics framework by David Lowe
light darkness truth
Mathematical equation diagram: light spectrum truth — Theophysics framework by David Lowe
light spectrum truth
Mathematical equation diagram: light truth constant — Theophysics framework by David Lowe
light truth constant
Mathematical equation diagram: M1 I grace field correction 3d — Theophysics framework by David Lowe
M1 I grace field correction 3d
Mathematical equation diagram: M1 II blood constant 3d — Theophysics framework by David Lowe
M1 II blood constant 3d
Mathematical equation diagram: M1 II prayer operator 3d — Theophysics framework by David Lowe
M1 II prayer operator 3d
Mathematical equation diagram: M1 II trinitarian architecture 3d — Theophysics framework by David Lowe
M1 II trinitarian architecture 3d
Mathematical equation diagram: M1 III five step mechanics 3d — Theophysics framework by David Lowe
M1 III five step mechanics 3d
Mathematical equation diagram: M1 IV 01 GR grace correspondence 3d — Theophysics framework by David Lowe
M1 IV 01 GR grace correspondence 3d
Mathematical equation diagram: M1 IV 02 quantum faith correspondence 3d — Theophysics framework by David Lowe
M1 IV 02 quantum faith correspondence 3d
Mathematical equation diagram: M1 IV 03 information forgiveness correspondence 3d — Theophysics framework by David Lowe
M1 IV 03 information forgiveness correspondence 3d
Mathematical equation diagram: M1 IV 04 field spirit correspondence 3d — Theophysics framework by David Lowe
M1 IV 04 field spirit correspondence 3d
Mathematical equation diagram: M1 IV 05 thermodynamics grace correspondence 3d — Theophysics framework by David Lowe
M1 IV 05 thermodynamics grace correspondence 3d
Mathematical equation diagram: M1 IV 06 symmetry incarnation correspondence 3d — Theophysics framework by David Lowe
M1 IV 06 symmetry incarnation correspondence 3d
Mathematical equation diagram: M1 IV 07 SU3 trinity correspondence 3d — Theophysics framework by David Lowe
M1 IV 07 SU3 trinity correspondence 3d
Mathematical equation diagram: M1 V 01 grace field vector flow — Theophysics framework by David Lowe
M1 V 01 grace field vector flow
Mathematical equation diagram: M1 V 02 wave equation propagation sequence — Theophysics framework by David Lowe
M1 V 02 wave equation propagation sequence
Mathematical equation diagram: M1 V 03 superposition collapse quantum choice — Theophysics framework by David Lowe
M1 V 03 superposition collapse quantum choice
Mathematical equation diagram: Master EQ Chapter 2 — Theophysics framework by David Lowe
Master EQ Chapter 2
Mathematical equation diagram: Master Equation () Hierarchical — Theophysics framework by David Lowe
Master Equation () Hierarchical
Mathematical equation diagram: Master Equation 1 — Theophysics framework by David Lowe
Master Equation 1
Mathematical equation diagram: master equation clean — Theophysics framework by David Lowe
master equation clean
Mathematical equation diagram: master equation elegant — Theophysics framework by David Lowe
master equation elegant
Mathematical equation diagram: master equation exact match — Theophysics framework by David Lowe
master equation exact match
Mathematical equation diagram: master equation final match — Theophysics framework by David Lowe
master equation final match
Mathematical equation diagram: master equation final — Theophysics framework by David Lowe
master equation final
Mathematical equation diagram: master equation horizontal — Theophysics framework by David Lowe
master equation horizontal
Mathematical equation diagram: master equation latex improved — Theophysics framework by David Lowe
master equation latex improved
Mathematical equation diagram: master equation latex style — Theophysics framework by David Lowe
master equation latex style
Mathematical equation diagram: master equation vertical — Theophysics framework by David Lowe
master equation vertical
Mathematical equation diagram: master equation visual — Theophysics framework by David Lowe
master equation visual
Mathematical equation diagram: master equation visualization (2) — Theophysics framework by David Lowe
master equation visualization (2)
Mathematical equation diagram: master equation visualization revised — Theophysics framework by David Lowe
master equation visualization revised
Mathematical equation diagram: master equation visualization — Theophysics framework by David Lowe
master equation visualization
Mathematical equation diagram: master equation — Theophysics framework by David Lowe
master equation
Mathematical equation diagram: MEQ(Master Equation) — Theophysics framework by David Lowe
MEQ(Master Equation)
Mathematical equation diagram: negentropy grace — Theophysics framework by David Lowe
negentropy grace
Mathematical equation diagram: NotebookLM Mind Map (1) — Theophysics framework by David Lowe
NotebookLM Mind Map (1)
Mathematical equation diagram: NotebookLM Mind Map (2) — Theophysics framework by David Lowe
NotebookLM Mind Map (2)
Mathematical equation diagram: NotebookLM Mind Map — Theophysics framework by David Lowe
NotebookLM Mind Map
Mathematical equation diagram: nuclear spiritual unity (1) — Theophysics framework by David Lowe
nuclear spiritual unity (1)
Mathematical equation diagram: nuclear spiritual unity — Theophysics framework by David Lowe
nuclear spiritual unity
Mathematical equation diagram: nucleus bonding enhanced contrast — Theophysics framework by David Lowe
nucleus bonding enhanced contrast
Mathematical equation diagram: nucleus bonding refined — Theophysics framework by David Lowe
nucleus bonding refined
Mathematical equation diagram: observer effect prayer — Theophysics framework by David Lowe
observer effect prayer
Mathematical equation diagram: obsidian annotation gui — Theophysics framework by David Lowe
obsidian annotation gui
Mathematical equation diagram: obsidian annotation workflow — Theophysics framework by David Lowe
obsidian annotation workflow
Mathematical equation diagram: PARASITIC ASYMMETRY source sink 3d — Theophysics framework by David Lowe
PARASITIC ASYMMETRY source sink 3d
Mathematical equation diagram: Physics and Faith A Unified Framework — Theophysics framework by David Lowe
Physics and Faith A Unified Framework
Mathematical equation diagram: Physics and theology unified a master equation — Theophysics framework by David Lowe
Physics and theology unified a master equation
Mathematical equation diagram: physics spirituality visual journey — Theophysics framework by David Lowe
physics spirituality visual journey
Mathematical equation diagram: physics theology parallels — Theophysics framework by David Lowe
physics theology parallels
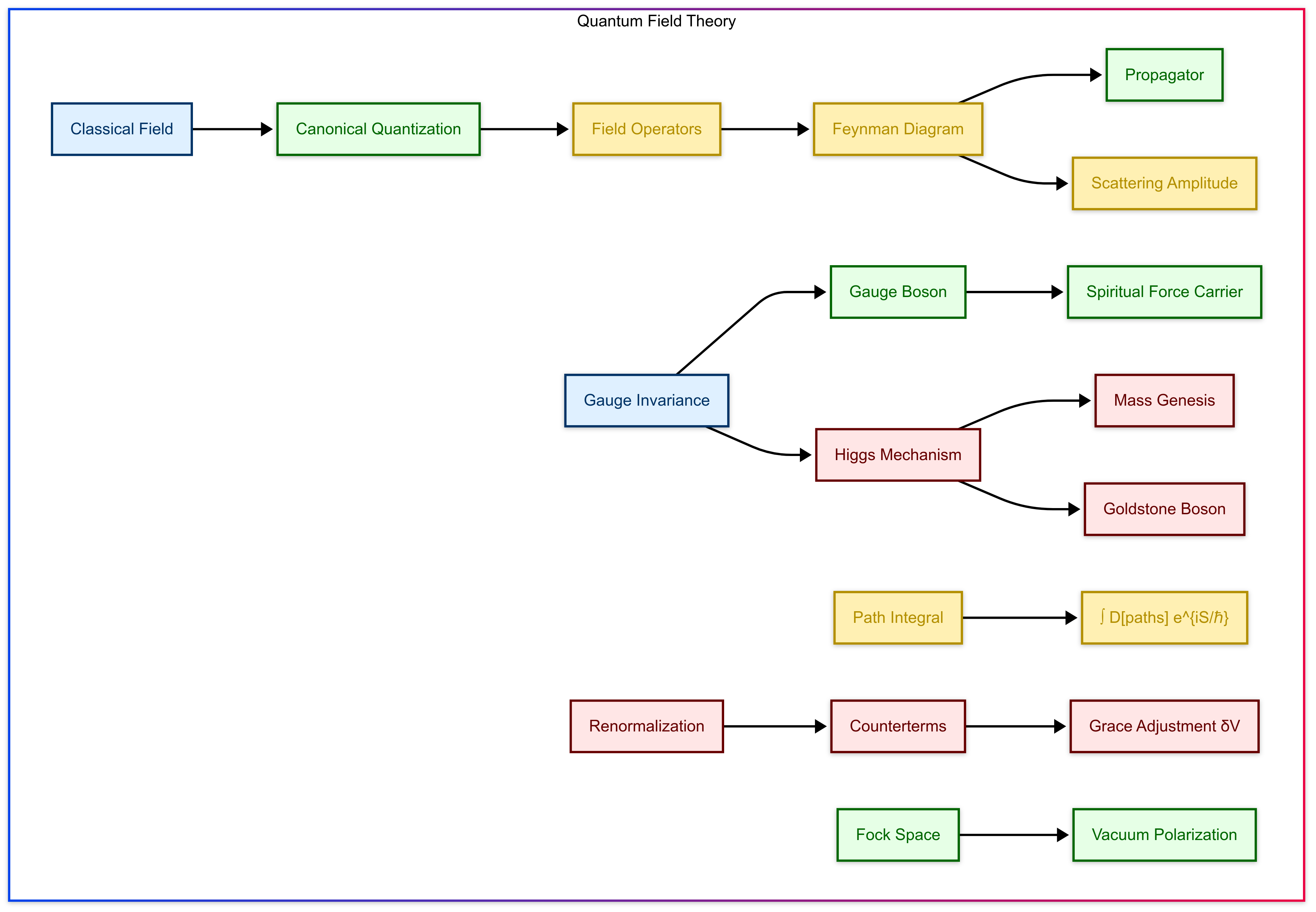
Mathematical equation diagram: Quantum Field Theory (QFT) — Theophysics framework by David Lowe
Quantum Field Theory (QFT)
Mathematical equation diagram: Quantum Mechanics Lexicon — Theophysics framework by David Lowe
Quantum Mechanics Lexicon
Mathematical equation diagram: quantum bridge equation — Theophysics framework by David Lowe
quantum bridge equation
Mathematical equation diagram: quantum choice field — Theophysics framework by David Lowe
quantum choice field
Mathematical equation diagram: quantum choice revised — Theophysics framework by David Lowe
quantum choice revised
Mathematical equation diagram: quantum choice tree — Theophysics framework by David Lowe
quantum choice tree
Mathematical equation diagram: quantum choice — Theophysics framework by David Lowe
quantum choice
Mathematical equation diagram: quantum consciousness visual — Theophysics framework by David Lowe
quantum consciousness visual
Mathematical equation diagram: quantum dive illustration — Theophysics framework by David Lowe
quantum dive illustration
Mathematical equation diagram: quantum entanglement community — Theophysics framework by David Lowe
quantum entanglement community
Mathematical equation diagram: quantum free will wave — Theophysics framework by David Lowe
quantum free will wave
Mathematical equation diagram: quantum resurrection — Theophysics framework by David Lowe
quantum resurrection
Mathematical equation diagram: quantum soul visualization — Theophysics framework by David Lowe
quantum soul visualization
Mathematical equation diagram: quantum spiritual binding — Theophysics framework by David Lowe
quantum spiritual binding
Mathematical equation diagram: quantum spiritual diagram — Theophysics framework by David Lowe
quantum spiritual diagram
Mathematical equation diagram: quantum spiritual series — Theophysics framework by David Lowe
quantum spiritual series
Mathematical equation diagram: quantum spiritual visualization — Theophysics framework by David Lowe
quantum spiritual visualization
Mathematical equation diagram: quantum trinity spiral — Theophysics framework by David Lowe
quantum trinity spiral
Mathematical equation diagram: quantum uncertainty visual — Theophysics framework by David Lowe
quantum uncertainty visual
Mathematical equation diagram: redemptive momentum vector — Theophysics framework by David Lowe
redemptive momentum vector
Mathematical equation diagram: relationship entanglement — Theophysics framework by David Lowe
relationship entanglement
Mathematical equation diagram: renewal entropy reversal — Theophysics framework by David Lowe
renewal entropy reversal
Mathematical equation diagram: renewal paradox — Theophysics framework by David Lowe
renewal paradox
Mathematical equation diagram: resurrection factor model — Theophysics framework by David Lowe
resurrection factor model
Mathematical equation diagram: resurrection factor — Theophysics framework by David Lowe
resurrection factor
Mathematical equation diagram: resurrection negentropy — Theophysics framework by David Lowe
resurrection negentropy
Mathematical equation diagram: simplified equation — Theophysics framework by David Lowe
simplified equation
Mathematical equation diagram: sin entropy — Theophysics framework by David Lowe
sin entropy
Mathematical equation diagram: sin spiritual entropy — Theophysics framework by David Lowe
sin spiritual entropy
Mathematical equation diagram: sin thermodynamic decay — Theophysics framework by David Lowe
sin thermodynamic decay
Mathematical equation diagram: spiritual decay — Theophysics framework by David Lowe
spiritual decay
Mathematical equation diagram: spiritual entropy gradient — Theophysics framework by David Lowe
spiritual entropy gradient
Mathematical equation diagram: spiritual entropy model — Theophysics framework by David Lowe
spiritual entropy model
Mathematical equation diagram: spiritual escape velocity — Theophysics framework by David Lowe
spiritual escape velocity
Mathematical equation diagram: spiritual gravity visualization — Theophysics framework by David Lowe
spiritual gravity visualization
Mathematical equation diagram: spiritual photosynthesis — Theophysics framework by David Lowe
spiritual photosynthesis
Mathematical equation diagram: spiritual physics visuals — Theophysics framework by David Lowe
spiritual physics visuals
Mathematical equation diagram: spiritual spectrum — Theophysics framework by David Lowe
spiritual spectrum
Mathematical equation diagram: spiritual state chi — Theophysics framework by David Lowe
spiritual state chi
Mathematical equation diagram: spiritual state visualization — Theophysics framework by David Lowe
spiritual state visualization
Mathematical equation diagram: spiritual trajectory quadrants — Theophysics framework by David Lowe
spiritual trajectory quadrants
Mathematical equation diagram: spiritual utility — Theophysics framework by David Lowe
spiritual utility
Mathematical equation diagram: strange attractor visualization — Theophysics framework by David Lowe
strange attractor visualization
Mathematical equation diagram: strong force unity model — Theophysics framework by David Lowe
strong force unity model
Mathematical equation diagram: strong force visual 1 — Theophysics framework by David Lowe
strong force visual 1
Mathematical equation diagram: strong force visual 2 (1) — Theophysics framework by David Lowe
strong force visual 2 (1)
Mathematical equation diagram: strong force visual 2 — Theophysics framework by David Lowe
strong force visual 2
Mathematical equation diagram: strong force visual metaphor — Theophysics framework by David Lowe
strong force visual metaphor
Mathematical equation diagram: strong nuclear force svg — Theophysics framework by David Lowe
strong nuclear force svg
Mathematical equation diagram: time dilation diagram — Theophysics framework by David Lowe
time dilation diagram
Mathematical equation diagram: transformation acceleration — Theophysics framework by David Lowe
transformation acceleration
Mathematical equation diagram: trinitarian entanglement — Theophysics framework by David Lowe
trinitarian entanglement
Mathematical equation diagram: TRINITY 01 triadic time actualization framework — Theophysics framework by David Lowe
TRINITY 01 triadic time actualization framework
Mathematical equation diagram: TRINITY 02 father possibility domain — Theophysics framework by David Lowe
TRINITY 02 father possibility domain
Mathematical equation diagram: TRINITY 03 son ordering principle — Theophysics framework by David Lowe
TRINITY 03 son ordering principle
Mathematical equation diagram: TRINITY 04 holy spirit actualizer — Theophysics framework by David Lowe
TRINITY 04 holy spirit actualizer
Mathematical equation diagram: TRINITY 10 participation mystery — Theophysics framework by David Lowe
TRINITY 10 participation mystery
Mathematical equation diagram: TRINITY 11 present moment creation — Theophysics framework by David Lowe
TRINITY 11 present moment creation
Mathematical equation diagram: trinity entanglement — Theophysics framework by David Lowe
trinity entanglement
Mathematical equation diagram: trinity gluon exchange — Theophysics framework by David Lowe
trinity gluon exchange
Mathematical equation diagram: trinity quantum model — Theophysics framework by David Lowe
trinity quantum model
Mathematical equation diagram: truth revelation dynamics — Theophysics framework by David Lowe
truth revelation dynamics
Mathematical equation diagram: unified quantum spiritual equation — Theophysics framework by David Lowe
unified quantum spiritual equation
Mathematical equation diagram: unified theories — Theophysics framework by David Lowe
unified theories
Mathematical equation diagram: universal integration — Theophysics framework by David Lowe
universal integration
Mathematical equation diagram: universal pattern illustration — Theophysics framework by David Lowe
universal pattern illustration
Mathematical equation diagram: unquantifiable component — Theophysics framework by David Lowe
unquantifiable component
Mathematical equation diagram: visual final equation — Theophysics framework by David Lowe
visual final equation
Mathematical equation diagram: visualization synthesis — Theophysics framework by David Lowe
visualization synthesis
Mathematical equation diagram: wave function collapse — Theophysics framework by David Lowe
wave function collapse
Mathematical equation diagram: wave particle duality — Theophysics framework by David Lowe
wave particle duality
Mathematical equation diagram: weight of sin visualization — Theophysics framework by David Lowe
weight of sin visualization

Misc (2)

Image: Clipboard Image — Theophysics framework by David Lowe
Clipboard Image
Image: ShareX rMHoqX0HvI — Theophysics framework by David Lowe
ShareX rMHoqX0HvI

Papers (2)

Research paper figure: P12 03 Soul Field — Theophysics framework by David Lowe
P12 03 Soul Field
Research paper figure: two plus two equals five — Theophysics framework by David Lowe
two plus two equals five

Social (5)

Social analysis figure: Fig 01 High Coherence — Theophysics framework by David Lowe
Fig 01 High Coherence
Social analysis figure: Fig 02 Lag Phase — Theophysics framework by David Lowe
Fig 02 Lag Phase
Social analysis figure: Fig 03 Phase Transition — Theophysics framework by David Lowe
Fig 03 Phase Transition
Social analysis figure: Fig 04 Collapse — Theophysics framework by David Lowe
Fig 04 Collapse
Social analysis figure: Fig 05 Disordered Phase — Theophysics framework by David Lowe
Fig 05 Disordered Phase

Theology (88)

Theological framework visualization: king of kings — Theophysics framework by David Lowe
king of kings
Theological framework visualization: M P02 10 Religious Falsification Proof7 PRUF — Theophysics framework by David Lowe
M P02 10 Religious Falsification Proof7 PRUF
Theological framework visualization: M P02 Proof4 Eternal Preservation Perfect Observer PRUF — Theophysics framework by David Lowe
M P02 Proof4 Eternal Preservation Perfect Observer PRUF
Theological framework visualization: M P7 03 Resurrection Equation EQTN — Theophysics framework by David Lowe
M P7 03 Resurrection Equation EQTN
Theological framework visualization: MT 08 Salvation Equation EQTN — Theophysics framework by David Lowe
MT 08 Salvation Equation EQTN
Theological framework visualization: MT P02 05 Trinity Triangulation Proof8 PRUF — Theophysics framework by David Lowe
MT P02 05 Trinity Triangulation Proof8 PRUF
Theological framework visualization: MT P02 06 Binary Moral States Proof1 PRUF — Theophysics framework by David Lowe
MT P02 06 Binary Moral States Proof1 PRUF
Theological framework visualization: MT P02 Proof6 Infinite Energy Cost Divine Scale PRUF — Theophysics framework by David Lowe
MT P02 Proof6 Infinite Energy Cost Divine Scale PRUF
Theological framework visualization: MT Trinity Coordination Mathematical EQTN — Theophysics framework by David Lowe
MT Trinity Coordination Mathematical EQTN
Theological framework visualization: MT Trinity Fractal FRAC — Theophysics framework by David Lowe
MT Trinity Fractal FRAC
Theological framework visualization: PT Grace Vs Entropy COMP — Theophysics framework by David Lowe
PT Grace Vs Entropy COMP
Theological framework visualization: PT Gravity Sin 3D 3DRN — Theophysics framework by David Lowe
PT Gravity Sin 3D 3DRN
Theological framework visualization: PT Gravity Sin Field Comparison FILD — Theophysics framework by David Lowe
PT Gravity Sin Field Comparison FILD
Theological framework visualization: PT Gravity Sin Parallel DIAG — Theophysics framework by David Lowe
PT Gravity Sin Parallel DIAG
Theological framework visualization: PT Law 01 Gravity Grace DIAG — Theophysics framework by David Lowe
PT Law 01 Gravity Grace DIAG
Theological framework visualization: PT P1 01 Wave Before Collapse WAVE — Theophysics framework by David Lowe
PT P1 01 Wave Before Collapse WAVE
Theological framework visualization: PT P1 Trinity Wave Collapse Final WAVE — Theophysics framework by David Lowe
PT P1 Trinity Wave Collapse Final WAVE
Theological framework visualization: PT Trinity Atomic 02 Diagonal ATOM — Theophysics framework by David Lowe
PT Trinity Atomic 02 Diagonal ATOM
Theological framework visualization: PT Trinity Unified Field FILD — Theophysics framework by David Lowe
PT Trinity Unified Field FILD
Theological framework visualization: T 04 Jesus Series About DIAG — Theophysics framework by David Lowe
T 04 Jesus Series About DIAG
Theological framework visualization: T 20250830 1721 Apple's Journey Of Redemption Simple Compose 01K3yh2ckdevws69y2qdqmbcfx DIAG — Theophysics framework by David Lowe
T 20250830 1721 Apple's Journey Of Redemption Simple Compose 01K3yh2ckdevws69y2qdqmbcfx DIAG
Theological framework visualization: T 20250830 1750 Jesus In The Desert Simple Compose 01K3yjptm9epwvcvh8szft1wxd (1) DIAG — Theophysics framework by David Lowe
T 20250830 1750 Jesus In The Desert Simple Compose 01K3yjptm9epwvcvh8szft1wxd (1) DIAG
Theological framework visualization: T Antichrist DIAG — Theophysics framework by David Lowe
T Antichrist DIAG
Theological framework visualization: T Bible Coherence Project DIAG — Theophysics framework by David Lowe
T Bible Coherence Project DIAG
Theological framework visualization: T C02 P06 Mass Defect Binding Energy DIAG — Theophysics framework by David Lowe
T C02 P06 Mass Defect Binding Energy DIAG
Theological framework visualization: T C03 P02 Error Correction DIAG — Theophysics framework by David Lowe
T C03 P02 Error Correction DIAG
Theological framework visualization: T C03 P02 Maxwells Divine Grammar DIAG — Theophysics framework by David Lowe
T C03 P02 Maxwells Divine Grammar DIAG
Theological framework visualization: T C03 P06 Photosynthesis Transformation DIAG — Theophysics framework by David Lowe
T C03 P06 Photosynthesis Transformation DIAG
Theological framework visualization: T Christ Is The First Observer DIAG — Theophysics framework by David Lowe
T Christ Is The First Observer DIAG
Theological framework visualization: T Christian Living DIAG — Theophysics framework by David Lowe
T Christian Living DIAG
Theological framework visualization: T Delayed Choice Trinity DIAG — Theophysics framework by David Lowe
T Delayed Choice Trinity DIAG
Theological framework visualization: T Divine Entanglement 1Doc DIAG — Theophysics framework by David Lowe
T Divine Entanglement 1Doc DIAG
Theological framework visualization: T Double Slit Trinity Mechanism DIAG — Theophysics framework by David Lowe
T Double Slit Trinity Mechanism DIAG
Theological framework visualization: T Equipartition Theology Full MOCK — Theophysics framework by David Lowe
T Equipartition Theology Full MOCK
Theological framework visualization: T Equipartition Theology Styled MOCK — Theophysics framework by David Lowe
T Equipartition Theology Styled MOCK
Theological framework visualization: T Faith Grace Distortion Dynamics DIAG — Theophysics framework by David Lowe
T Faith Grace Distortion Dynamics DIAG
Theological framework visualization: T God DIAG — Theophysics framework by David Lowe
T God DIAG
Theological framework visualization: T Grace Function External DIAG — Theophysics framework by David Lowe
T Grace Function External DIAG
Theological framework visualization: T Grace Spacetime Expansion DIAG — Theophysics framework by David Lowe
T Grace Spacetime Expansion DIAG
Theological framework visualization: T Heaven DIAG — Theophysics framework by David Lowe
T Heaven DIAG
Theological framework visualization: T Holy Spirit DIAG — Theophysics framework by David Lowe
T Holy Spirit DIAG
Theological framework visualization: T Jesus2 DIAG — Theophysics framework by David Lowe
T Jesus2 DIAG
Theological framework visualization: T Law 03 B Truth Signal DIAG — Theophysics framework by David Lowe
T Law 03 B Truth Signal DIAG
Theological framework visualization: T Law 04 Reciprocity Elite DIAG — Theophysics framework by David Lowe
T Law 04 Reciprocity Elite DIAG
Theological framework visualization: T Law 05 B Faith Measurement DIAG — Theophysics framework by David Lowe
T Law 05 B Faith Measurement DIAG
Theological framework visualization: T Law 06 B Gift Uncertainty DIAG — Theophysics framework by David Lowe
T Law 06 B Gift Uncertainty DIAG
Theological framework visualization: T Law 06 Threshold Elite DIAG — Theophysics framework by David Lowe
T Law 06 Threshold Elite DIAG
Theological framework visualization: T Law 07 B Complementarity DIAG — Theophysics framework by David Lowe
T Law 07 B Complementarity DIAG
Theological framework visualization: T law 07 Incarnation DIAG — Theophysics framework by David Lowe
T law 07 Incarnation DIAG
Theological framework visualization: T Law 07 Resonance Elite DIAG — Theophysics framework by David Lowe
T Law 07 Resonance Elite DIAG
Theological framework visualization: T Law 08 B Time Dilation DIAG — Theophysics framework by David Lowe
T Law 08 B Time Dilation DIAG
Theological framework visualization: T Law 08 Telos Elite DIAG — Theophysics framework by David Lowe
T Law 08 Telos Elite DIAG
Theological framework visualization: T Law 09 A Entanglement Body DIAG — Theophysics framework by David Lowe
T Law 09 A Entanglement Body DIAG
Theological framework visualization: T Logos Ground 3D 3DRN — Theophysics framework by David Lowe
T Logos Ground 3D 3DRN
Theological framework visualization: T ME 01 Logos Field Master Equation DIAG — Theophysics framework by David Lowe
T ME 01 Logos Field Master Equation DIAG
Theological framework visualization: T Observation Faith 3D 3DRN — Theophysics framework by David Lowe
T Observation Faith 3D 3DRN
Theological framework visualization: T P02 01 Consciousness Collapse DIAG — Theophysics framework by David Lowe
T P02 01 Consciousness Collapse DIAG
Theological framework visualization: T P02 04 Untitled DIAG — Theophysics framework by David Lowe
T P02 04 Untitled DIAG
Theological framework visualization: T P02 12 Decoherence Collapse V3 DIAG — Theophysics framework by David Lowe
T P02 12 Decoherence Collapse V3 DIAG
Theological framework visualization: T P02 13 Works Orthogonality V3 DIAG — Theophysics framework by David Lowe
T P02 13 Works Orthogonality V3 DIAG
Theological framework visualization: T P02 Trinity 100Percent Test DIAG — Theophysics framework by David Lowe
T P02 Trinity 100Percent Test DIAG
Theological framework visualization: T P06 02 Untitled DIAG — Theophysics framework by David Lowe
T P06 02 Untitled DIAG
Theological framework visualization: T P07 01 Untitled DIAG — Theophysics framework by David Lowe
T P07 01 Untitled DIAG
Theological framework visualization: T P12 01 Untitled DIAG — Theophysics framework by David Lowe
T P12 01 Untitled DIAG
Theological framework visualization: T P1 04 Redefined Mechanism DIAG — Theophysics framework by David Lowe
T P1 04 Redefined Mechanism DIAG
Theological framework visualization: T P1 05 Trinity Observer DIAG — Theophysics framework by David Lowe
T P1 05 Trinity Observer DIAG
Theological framework visualization: T P2 03 Focus Spirit DIAG — Theophysics framework by David Lowe
T P2 03 Focus Spirit DIAG
Theological framework visualization: T P2 04 Unified Cycle DIAG — Theophysics framework by David Lowe
T P2 04 Unified Cycle DIAG
Theological framework visualization: T P2 05 Unified Lens DIAG — Theophysics framework by David Lowe
T P2 05 Unified Lens DIAG
Theological framework visualization: T P2 06 Unified Lattice GRID — Theophysics framework by David Lowe
T P2 06 Unified Lattice GRID
Theological framework visualization: T P7 01 Static Vs Dynamic COMP — Theophysics framework by David Lowe
T P7 01 Static Vs Dynamic COMP
Theological framework visualization: T P7 04 Resurrection Sequence FLOW — Theophysics framework by David Lowe
T P7 04 Resurrection Sequence FLOW
Theological framework visualization: T P7 05 The Breathing Cosmos DIAG — Theophysics framework by David Lowe
T P7 05 The Breathing Cosmos DIAG
Theological framework visualization: T P7 06 The Grace Shield DIAG — Theophysics framework by David Lowe
T P7 06 The Grace Shield DIAG
Theological framework visualization: T P9 03 Sin As Noise DIAG — Theophysics framework by David Lowe
T P9 03 Sin As Noise DIAG
Theological framework visualization: T Resurrection Factor DIAG — Theophysics framework by David Lowe
T Resurrection Factor DIAG
Theological framework visualization: T Trinity 3Stage Collapse DIAG — Theophysics framework by David Lowe
T Trinity 3Stage Collapse DIAG
Theological framework visualization: T Trinity Matrix Grid GRID — Theophysics framework by David Lowe
T Trinity Matrix Grid GRID
Theological framework visualization: T Trinity Mechanism Clean DIAG — Theophysics framework by David Lowe
T Trinity Mechanism Clean DIAG
Theological framework visualization: T Trinity Prophecy Activation DIAG — Theophysics framework by David Lowe
T Trinity Prophecy Activation DIAG
Theological framework visualization: T Trinity Son Coherence DIAG — Theophysics framework by David Lowe
T Trinity Son Coherence DIAG
Theological framework visualization: T Trinity Three Stage DIAG — Theophysics framework by David Lowe
T Trinity Three Stage DIAG
Theological framework visualization: T Trinity Time Dynamics DIAG — Theophysics framework by David Lowe
T Trinity Time Dynamics DIAG
Theological framework visualization: T Trinity Triangulation N3 DIAG — Theophysics framework by David Lowe
T Trinity Triangulation N3 DIAG
Theological framework visualization: T Trinity Unified Mechanism Clean DIAG — Theophysics framework by David Lowe
T Trinity Unified Mechanism Clean DIAG
Theological framework visualization: T Vis Trinity Numbers V2 DIAG — Theophysics framework by David Lowe
T Vis Trinity Numbers V2 DIAG
Theological framework visualization: VIS 02 TRINITY MATH — Theophysics framework by David Lowe
VIS 02 TRINITY MATH
Theological framework visualization: VIS 03 PRIMES IRREDUCIBLE — Theophysics framework by David Lowe
VIS 03 PRIMES IRREDUCIBLE